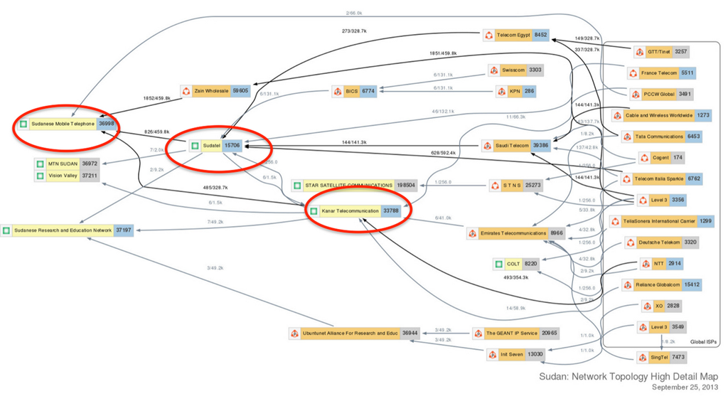
Sudan just lost all internet. What is fascinating about this, aside from the poor Sudanese people and what is happening to them, is the ease with which internet can be cut off. We saw this in Egypt in 2011 and now Sudan. This picture and the post from Renesys shows that Sudan has 3 gateways from the outside that control all internet into Sudan.
I wonder how many even US or US has and how easily they could be shut down. I’d love to see this picture for other countries.
